29.06.2022
New trend and technology report: Mapping of advanced recycling technologies for plastics waste – providers, technologies, and partnerships
The report aims to clear up this jungle of information by providing a structured, overview and in-depth insight. It focusses on profiling more than 100 available advanced recycling technologies and related providers on 200 pages including 14 figures and one table. Target audiences are the chemical and plastic industry, brands, technology scouts, investors and policy decision-makers.
Â
Advanced recycling technologies are developing at a fast pace, with new players constantly appearing on the market, from start-ups to chemistry giants and everything in between. New plants are being built, new capacities are being achieved, and new partnerships are established. Due to these dynamic developments, it is difficult to keep track of recent developments. The report “Mapping of advanced recycling technologies for plastics waste” aims to clear up this jungle of information by providing a structured, overview and in-depth insight. It focusses exclusively on profiling available technologies and providers of advanced and especially chemical recycling solutions including new technologies and updated company profiles.
Â
Advanced recycling technologies to complement mechanical recycling
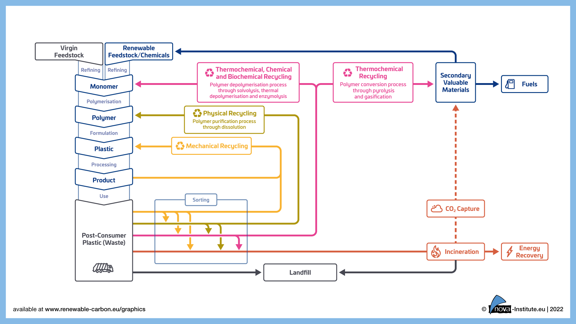
Besides conventional mechanical recycling and with regard to recent discussions on the improvement of recycling rates, a wide spectrum of advanced recycling technologies is moving into focus. Mechanical recycling alone only offers limited options, its further development as well as the development of new advanced technologies will therefore continue which highlights the need for a large spectrum of different recycling solutions that complement each other. With mechanical recycling, contaminations are not removed in the process, which is why mechanically recycled plastics are not approved for food contact. Furthermore, if a plastic is repeatedly mechanically recycled, the material loses its performance-quality and characteristics depending on the number of recycling passes and the particular polymer. Â These issues can therefore not be solved with mechanical recycling alone. An even greater limitation is set by the usable raw materials. In cases of mixed plastic waste or mixed waste containing various plastics and organic waste, mechanical recycling is no option or allows only partial solutions with considerable effort of pre-treatment. In consequence, these waste streams mostly end up in landfill or incineration instead of further processing them into a new feedstock. This is why advanced recycling technologies are crucial for the circular economy.
Â
Overall, the report presents 103 advanced recycling technologies that currently are available on the market or will soon be. A majority of the identified technologies are located in Europe including first and foremost the Netherlands and Germany, followed by North America, Asia and Australia. The report also features the first identified post-processing and upgrading technology providers which will also play a key role in the conversion of secondary valuable materials into chemicals, materials, and fuels. The study covers different technologies in various scales including gasification, pyrolysis, solvolysis, dissolution, and enzymolysis. All technologies and corresponding companies which include start-ups, SMEs and large enterprises are presented comprehensively. It further describes technical details, the suitability of available technologies for specific polymers and waste fractions, as well as the implementation of already existing pilot, demonstration or even (semi-) commercial plants. Furthermore, the report systematically classifies and describes all recent developments including partnerships and joint ventures of the last years.
The 200-page report is available now starting at € 2,500 at http://www.renewable-carbon.eu/publications; further market studies by the nova-Institute on various topics of the bio-based and CO2-based economy as well as on recycling can be found under this link. Attached you will also find associated image material:
• Diversity of Advanced Recycling
• Life of a Polymer
• Identified Providers and Capacity
A detailed look into the technologies and their providers
Depending on the technology various products can be obtained which then can be reintroduced into the cycle at various positions in the plastic value chain. Different capacities can be reached whereby the largest capacities are currently achieved only via thermochemical methods using gasification or pyrolysis.
Pyrolysis
With pyrolysis, a thermochemical recycling process is available that converts or depolymerises mixed plastic wastes (mainly polyolefins) and biomass into liquids, solids, and gases in presence of heat and absence of oxygen. Obtained products range from for instance different fractions of liquids including oils, diesel, naphtha, and monomers as well as syngas, char to waxes. Depending on the obtained products these can be utilised as renewable feedstocks for the production of new polymers. Here too the majority of these 62 identified technology providers are located in Europe followed by North America, Asia, and Australia. With 25 companies most providers are small enterprises followed by micro-/start-up-, medium- and large enterprises such as Blue Alp (Netherlands), Demont (Italy), INEOS Styrolution (Germany), Neste (Finland), Österreichische Mineralölverwaltung (OMV) (Austria), Repsol (Spain), Unipetrol (Czechia), VTT (Finland), and Chevron Phillips (USA). With 40,000 tonnes per annum, the second-largest capacity can be reached with pyrolysis.
Â
Solvolysis
The solvent-based solvolysis describes a chemical process based on depolymerisation which can be realised with different solvents. This process breaks down polymers (mainly PET) into their building units (e.g. monomers, dimers, oligomers). After breakdown, the building units need to be cleaned from other plastic components (e.g. additives, pigments, fillers, non-targeted polymers). After cleaning, the building units are polymerised to synthesise new polymers. In contrast to pyrolysis, fewer solvolysis technology providers are on the market also offering smaller capacities of up to 10,800 tonnes per annum. Of the 22 identified solvolysis technology providers a majority are located in Europe followed by North America and Asia. With eight companies the majority of providers are mainly small enterprises followed by large-, medium-, and micro-/start-up enterprises. Among the large enterprises, there are Aquafil (Italy), Eastman Chemical Company (USA), IFP Energies Nouvelles (IFPEN) (France), International Business Machines Corporation (IBM) (USA), DuPont Teijin Films (Japan), and Dow (USA).
Â
Gasification
Another thermochemical process that is capable to convert mixed plastics waste and biomass in presence of heat and oxygen into syngas and CO2 is gasification. Currently, the largest achieved capacities measure up to 100,000 tonnes per annum with most providers located in North America. With four companies each, the majority of providers are mainly small- and medium-enterprises. Eastman (USA) was the only identified large enterprise.
Â
Dissolution
Dissolution describes a solvent-based technology that is based on physical processes. Targeted polymers from mixed plastic wastes can be dissolved in a suitable solvent while the chemical structure of the polymer remains intact. Other plastic components (e.g. additives, pigments, fillers, non-targeted polymers) remain un-dissolved and can be cleaned from the dissolved target polymer. Afterwards an anti-solvent is added to initiate the precipitation of the target polymer. The polymer can be obtained directly, in contrast to solvolysis, no polymerisation step is needed. Currently, the process reaches a maximum capacity of 8,000 tonnes per annum with most technology providers located in Europe, followed by Asia and North America. With four companies the majority of providers are mainly small enterprises followed by micro-/start-up-, medium-, and a large enterprise which is represented by Shuye Environmental Technology (China).
Â
Enzymolysis
An alternative path represents enzymolysis, a technology based on biochemical processes utilising different kinds of biocatalysts to depolymerise a polymer into its building units. Being in an early development phase, this technology is available only at lab-scale. Currently, only one enzymolysis technology provider was identified which is a small enterprise located in Europe.
Â
Mapping of advanced recycling technologies for plastics waste
The study “Mapping of advanced recycling technologies for plastics waste” provides an in-depth insight into advanced recycling technologies and their providers. More than 100 technologies and their status are presented in detail listing the companies, their strategies and investment as well as cooperation partners. To ensure the highest quality of available market data, nova market studies built on top of latest insights from market experts, thorough research and a large number of individual interviews with industry players.
Â
The 200-page report is available now starting at € 2,500 at http://www.renewable-carbon.eu/publications; further market studies by the nova-Institute on various topics of the bio-based and CO2-based economy as well as on recycling can be found under this link.Â
On the topic of advanced recycling, nova-Institute has published a series of infographics free for non-commercial use under http://www.renewable-carbon.eu/publications. Attached you will find the following infographics:
• Diversity of Advanced Recycling
• Life of a Polymer
• Identified Providers and Capacity
Â














